Weihnachtsfrühstück 2022
Januar 2023Während des Weihnachtsfrühstücks 2022 ist eine Weihnachtspyramide entstanden. Wie unsere Experten und Expertinnen mit Hilfe der Autodesk Produkte interdisziplinär zusammenarbeiten, um das erzgebirgische Kunstwerk entstehen zu lassen, erfahren Sie in diesem Beitrag.

Agenda
- Standortprüfung (Spacemaker)
- Import Spacemaker Modell (Revit)
- Kirchenmodellierung im Zentralmodell auf der Cloud (Revit)
- Anlegen des Projektes und Versionsvergleich (ACC)
- Geländemodellierung (Civil 3D)
- Gleisplanung (Civil 3D)
- Synchronisation der Daten von der ACC nach Vault und Fusion Team
- Erstellung Pyramidenflügel & Engel (Autodesk Fusion 360)
- Modellierung des Pyramidenbogens (Generative Design)
- Modellzusammensetzung und Erstellung der Kerzen und Rentiere (Inventor)
- Sychronisation RVT-Datei nach ACC
- Kontrolle des Anfahrtswegs zur Baustelle (Vehicle Tracking)
- 3D Durchfahrtskontrolle (InfraWorks)
- Zusammensetzung der Gewerke (NavisWorks)
- Visualisierung der Pyramide (Twinmotion)
1 | Standortprüfung (Spacemaker)
Die Standortprüfung mit den entsprechenden Windbedingungen wurde mit Spacemaker durchgeführt. In Spacemaker können durch die Verwendung der KI beispielweise die Wind-, Sonnen- und Schattenanalysen durchgeführt werden. Des Weiteren können verschiedene Entwürfe verglichen werden. Die Grundlagendaten können aus kostenfreien, automatisch generierten Daten oder/und eigenen Daten bestehen.


2 | Import Spacemaker Modell (Revit)
Die in Spacemaker generierten Entwürfe können georefereniziert ausgegeben oder übergeben werden. Zum Weihnachtsfrühstück wurde die integrierte Revit Schnittstelle genutzt. In diesem Fall werden alle Daten (Geländemodelle, Entwurfsgebäude, Umgebungsgebäude, etc.) in das Revit-Modell importiert.
3 | Kirchenmodellierung im Zentralmodell auf der Cloud (Revit)
Dank des direkten Imports des Spacemaker-Entwurfs im Revit konnte der Entwurf der Kirche direkt im geplanten Baugrund erfolgen. Durch die Möglichkeit der Arbeitsteilung in einem Zentralmodell auf der Cloud konnte der Entwurf der Kirche auch von mehreren Planern gleichzeitig von mehreren Standorten aus erfolgen. Für die gewerkübergreifende Verwendung des Kirchenmodells erfolgte ein Export in das STL-Format für die Referenzierung im Inventor/Fusion und ein Export in das 3D-DWG-Format für die Referenzierung im Civil 3D. Die gesamte Datenablage erfolgte dabei stets im Autodesk Docs.

4 | Anlegen des Projektes und Versionsvergleich (ACC)
Da das Hochbau-Team standortübergreifend zusammenarbeiten wollte, wurde das Hochbau-Projekt (Kirchen-Modell) im Autodesk Docs angelegt. Die Cloudumgebung bietet neben der reinen Dokumentanablage und -verwaltung noch viele weitere Funktionen. Im Speziellen wurde hier der Versionsvergleich gezeigt, der es ermöglicht unterschiedliche Planungsstände eines Modells direkt miteinander zu Vergleichen und sowohl im 2D als auch im 3D alle Änderungen visualisiert zu bekommen.

5 | Geländemodellierung (Civil 3D)
Für die genauere Geländemodellierung wurde auf DGM1 Daten des GeoSN zurückgegriffen. Diese Daten müssen für eine "richtige" Geländemodellierung natürlich mit Vermessungsdaten untersetzt werden. Für einen groben Entwurf sind die Daten ausreichend. Anschließend konnte unter Nutzung der Verschneidungswerkzeuge in Civil 3D die neue Geländeoberfläche der Pyramide und der Umgebung erzeugt und die Erdmengen berechnet werden

6 | Gleisplanung (Civil 3D)
Eine Weihnachtseisenbahn sollte um unsere Pyramide fahren. Die Umsetzung erfolgte mit dem Gleisplanungstool von Civil 3D. Hier konnte mit der entsprechenden Anlage von Gleisachsen, sowie Schienen & Weichen die Grundlage gelegt werden. Die entsprechenden Stilisierungen und Regelquerschnittsbestandteile sind seit Version 2022 im Civil 3D hinterlegt.

8 | Erstellung Pyramidenflügel & Engel (Autodesk Fusion 360)
Damit die Flügel entsprechend der Kirche modelliert werden können, wird die in Revit erstellte Kirche als STL-Datei in Fusion 360 importiert. Im nächsten Schritt wird eine Ebene, die als Grundlage der Skizze dient, oberhalb der Kirche angeordnet. In der Skizze werden Umriss und Sterne eingefügt und als Körper extrudiert. Für die Aufnahme im Flügelrad wird eine weitere Skizze für den Stift, der gedreht extrudiert wird, angelegt. Um den Flügel für das Vehicle Tracking in Civil weiterzugeben, wird eine Zeichnung als DWG-Datei erstellt. Der Engel, der traditionell nach dem erzgebirgischen Handwerk gefertigt werden soll, wird aus mehreren Teilen zusammengesetzt. Dieser Engel und die Flügel werden als IPT-Datei für die weitere Bearbeitung zur Verfügung gestellt.

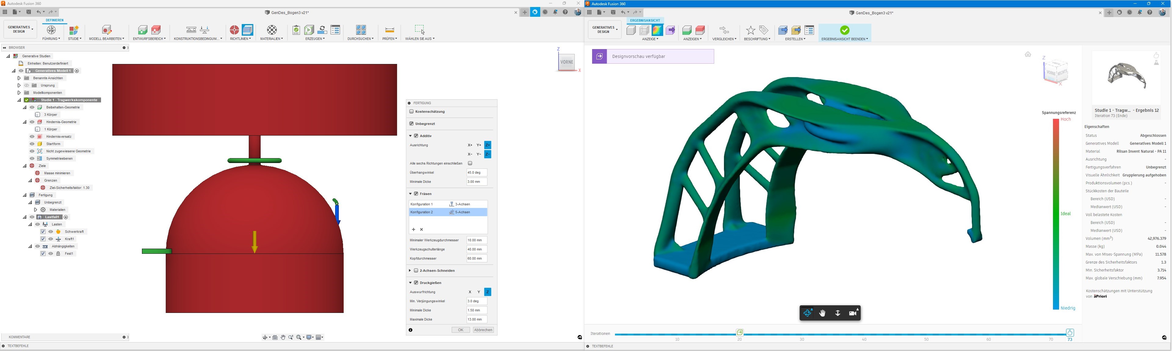
9 | Modellierung des Pyramidenbogens (Generative Design)
Fusion 360 bietet 2 Möglichkeiten, Modelle KI-basiert erstellen zu lassen. Neben dem bekannten Generative Design, kam vor kurzem das Feature "Automated Modeling" mit dazu. Automated Modeling ist eine vereinfachte Lösung, Designideen oder auch fertige Varianten einer Konstruktion durch KI berechnen zu lassen. Hierzu werden in der vorhandenen Baugruppe einzelne Flächen sowie die Hinderniskörper ausgewählt. Anschließend erstellt die KI mehrere Entwurfsvarianten einer möglichen Verbindungsgeometrie. Nicht berücksichtigt werden hierbei Materialien, Lasten und Fertigungsmethoden. Diese und weitere Merkmale kommen erst im Autodesk Generative Design zum Einsatz, wo Sie als Input und Zieldefinition bei einer Studie hinterlegt werden. Vorteil hier: Neben einer möglichen Geometrie, die z.B. schon beim Automated Modelling entsteht, werden beim Generative Design nur valide Lösungen ausgegeben. Diese Lösungen halten den definierten Belastungen stand, sind mit den verfügbaren Fertigungsmethoden herstellbar und erfüllen die definierten Studienziele. Als Ergebnis unserer Generative Design Studie ist der Bogen entstanden, der sich über die gesamte Kirche erstreckt und an dem der Engel hängt.

10 | Modellzusammensetzung und Erstellung der Kerzen und Rentiere (Inventor)
Im ersten Schritt wurde die in Revit modellierte Kirche als Revit Datei im Inventor geladen, um sie als Referenz für die Hirsche und die Weihnachtstbaumkerzen nutzen zu können. Darauffolgend wurden die Hirsche und die Kerzen modelleiert und anschließend sind alle Bauteile in eine neue Baugruppe geladen worden. In dieser Baugruppe wurden dann alle Bauteile über die Verwendung von Abhängigkeiten positioniert und je nach Bedarf verdrehsicher in alle Richtungen befestigt. Abschließend wurde die Kirche wieder ausgeblendet, da sie nur als Referenz diente und die fertige Baugruppe wurde wieder in Vault hochgeladen.
11 | Sychronisation RVT-Datei nach ACC
Zur weiteren Visualisierung wurden die erstellten Konstruktionen in Inventor als Revitdatei exportiert und in Autodesk Vault Professional eingecheckt. Diese kann nun wieder ins Autodesk Docs synchronisiert werden.
12 | Kontrolle des Anfahrtswegs zur Baustelle (Vehicle Tracking)
Nachdem alle Komponenten für den Bau der Pyramide fertiggestellt wurden, müssen diese zur Baustelle transportiert werden. Um zu prüfen, dass der LKW problemlos und ohne Kollisionen um die Kurven fahren kann, wurde Autodesk Vehicle Tracking genutzt. Vehicle Tracking ermöglicht es aus vorhandener Geometrie die Lasten und auch die Fahrzeuge selbst zu erstellen. Somit kann es individuell angepasst werden und man erhält immer genau die richtigen Hüllkurven der entsprechenden Ladungen.
13 | 3D Durchfahrtskontrolle (InfraWorks)
In manchen Situationen reicht eine 2D Durchfahrtskontrolle der Ladung nicht aus und es muss auch eine 3D Prüfung erfolgen. Hier können mit Civil 3D Funktionen aus einer Vehicle Tracking Hüllkurve ein 3D Volumenkörper generiert werden. Eine 3D-Durchfartsprüfung kann in InfraWorks schnell visualisiert werden. Hier besteht des Weiteren der Vorteil, dass selbst gegen die Punktwolken, die beispielsweise mit Mobile Mapping erzeugt wurden, für eine 3D-Ladungsprüfung verwendet werden können.

14 | Zusammensetzung der Gewerke (NavisWorks)
Mit Navisworks bietet sich die Möglichkeit Modelle aus unterschiedlichsten Autorensoftwarelösungen im nativen Format zu öffnen. Durch das Vault-Plugin kann das Öffnen dieser Daten auch direkt aus dem Vault heraus erfolgen. Somit kann man alle Fachgewerke in einer Umgebung zusammenführen. Mit der Funktion Animator ist es möglich einzelne Objekte oder ganze Baugruppen mit einer Animation zu versehen und Kamerafahrten zu erstellen. In unserem Fall haben wir die Flügel der Pyramide sich drehen und den Engel schaukeln lassen. Somit kann man beispielsweise prüfen, ob alle Fachmodelle zusammenpassen und Prozessabläufe lassen sich als Animationen für Präsentationszwecke exportieren.
15 | Visualisierung der Pyramide (Twinmotion)
Twinmotion bietet eine direkte Importmöglichkeit für die Revitmodelle und ist eine intuitive Software für die Erstellung von Renderings inklusive Wetteranimationen, Objektanimationen, Lichtquellen, detailliertere Materialzuweisung und Import von weiteren Bibliotheksobjekten oder eigenen Modellen.

Weihnachtsfrühstück 2022 – Branchenübergreifende Zusammenarbeit
Hier können Sie sich das komplette Weihnachtsfrühstück ansehen!
Ihr Ansprechpartner
Leitung Anwendungsberatung AEC
Chemnitz
+49 371 4000 70-715

